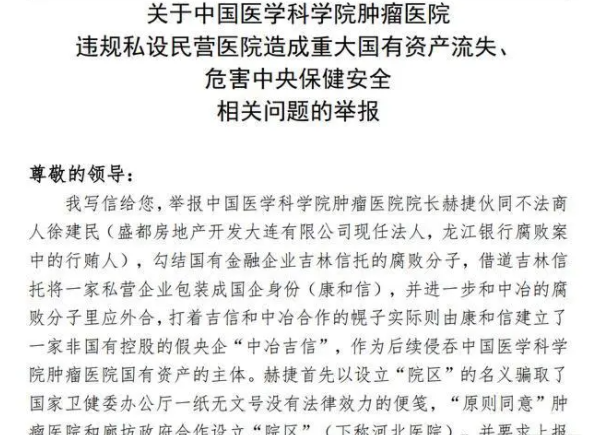
最近,一封举报信曝光了中国医学科学院肿瘤医院院长赫捷涉嫌私设民营医院的行为,并称其私设医院导致国有资产流失。最近,河北分院刚刚宣布申请注销登记,引起广泛关注。 该消
最近,一封举报信曝光了中国医学科学院肿瘤医院院长赫捷涉嫌私设民营医院的行为,并称其私设医院导致国有资产流失。最近,河北分院刚刚宣布申请注销登记,引起广泛关注。
该消息来源于界面新闻的报道,并通过多方核实,确保了信息的真实性和可信度。界面新闻作为有影响力的媒体,在报道中充分披露了相关的举报信和事件细节。
梳理这个事情,我觉得有几个主要信息值得关注:
首先,赫捷被举报涉嫌私设民营医院,这一行为牵涉到国有资产流失的问题,引发了舆论的关注和质疑。其次,河北分院即将注销登记,这也引发了对其关键原因的思考和质疑。此外,举报信的内容还牵扯到其他合伙人的指控,涉及内幕交易和对抗上级调查等问题。

从举报信中的指控来看,赫捷涉嫌通过私设民营医院来逃避政府监管和审计监督,以及贪污国有资产。这一行为可能对肿瘤医院的声誉和医疗质量产生负面影响,也可能导致更多的丑闻被揭露。未来,此事件可能引发更深层次的调查和法律追责。
类似的医疗行业丑闻并不罕见。例如,前段时间就有一家知名医院被曝光通过假冒药品牟利的案例,引发了公众的愤慨和对医疗行业监管的关注。
这起涉及肿瘤医院院长的举报事件令人震惊。医疗行业本应是关乎生命健康的行业,但一些人却利用职权和权力谋取私利,对社会和患者造成了伤害。我们期望相关部门能秉公查处,还社会一个干净健康的医疗环境。无论是大医院还是小诊所,医生都应以专业和诚信为出发点,将患者的利益置于首位。










